Однотактный класса А2
- Автор
- Сообщение
-
Не в сети
- Сообщения: 10
- Зарегистрирован: Сб мар 07, 2026 2:50 pm
- Город: Калининск
Однотактный класса А2
6Н7С уникальная в своём роде лампа. Но в плане усилителя низких частот её вроде бы никуда не воткнёшь. Для драйвера есть похожие или даже лучше лампы, и не надо жечь 0,85А ток в накал. Для её непосредственного применения - двухтактных выходных каскадов в классе B - большие искажения, пусть и большая выходная мощность. Но есть же SE! Самый лучший режим! Сама лампа то крайне линейная, в области высоких анодных токов и напряжений.
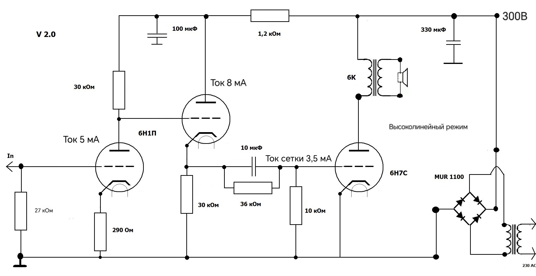
Я решила взять чистый А класс. Естественно, поскольку мы делаем однотактный усилитель - то соединеняем триоды параллельно. Однако, если использовать какое либо отрицательное смещение, либо же нулевое - ток анода весьма мал. В связи с чем выходная мощность маленькая. К тому же возникают проблемы с искажением. Вариант нулевого смещения не так плох, но не такой уж маленький ток сетки приводит к эффекту сеточного автосмещения (максимальная выходная мощность не доходит даже 1 ватта, а смещение в результате получается в районе минус 5 вольт), если на входе стоит RC цепь. А она будет стоять, так как это наиболее простой вариант, в отличие от громоздкого и сложного в настройке двухполярного питания, или межкаскадного трансформатора, что требуется для связи выходного каскада на 6н7с с драйверов на катодном повторителе. Надо бы увеличить ток анода 6н7с и постараться уменьшить эффект ёмкостного смещения. Решение найдено!
Кстати, вид конденсатор здесь важен. Хорошего качества линейный МБГЧ обеспечивает неискаженное звучание.
Драйвер - суммарный каскад общий катод + общий анод на 6н1п. На выходе фактически катодный повторитель, который обеспечивает хороший запас тока и линейность. Небольшая местная оос (за счёт резистора в катоде 6н1п примерно равного 1/S) в первом входном усиливающем каскаде даёт некоторую линеаризацию характеристики. А вот дальше всё достаточно просто. Катод 6н7с на земле. RC цепь из конденсатора на 10мкф и 10к резистора дополняется ещё одним, ключевым (!), резистором в 36 кОм - параллельно межкаскадному конденсатору. Там образом устанавливается следующий режим.
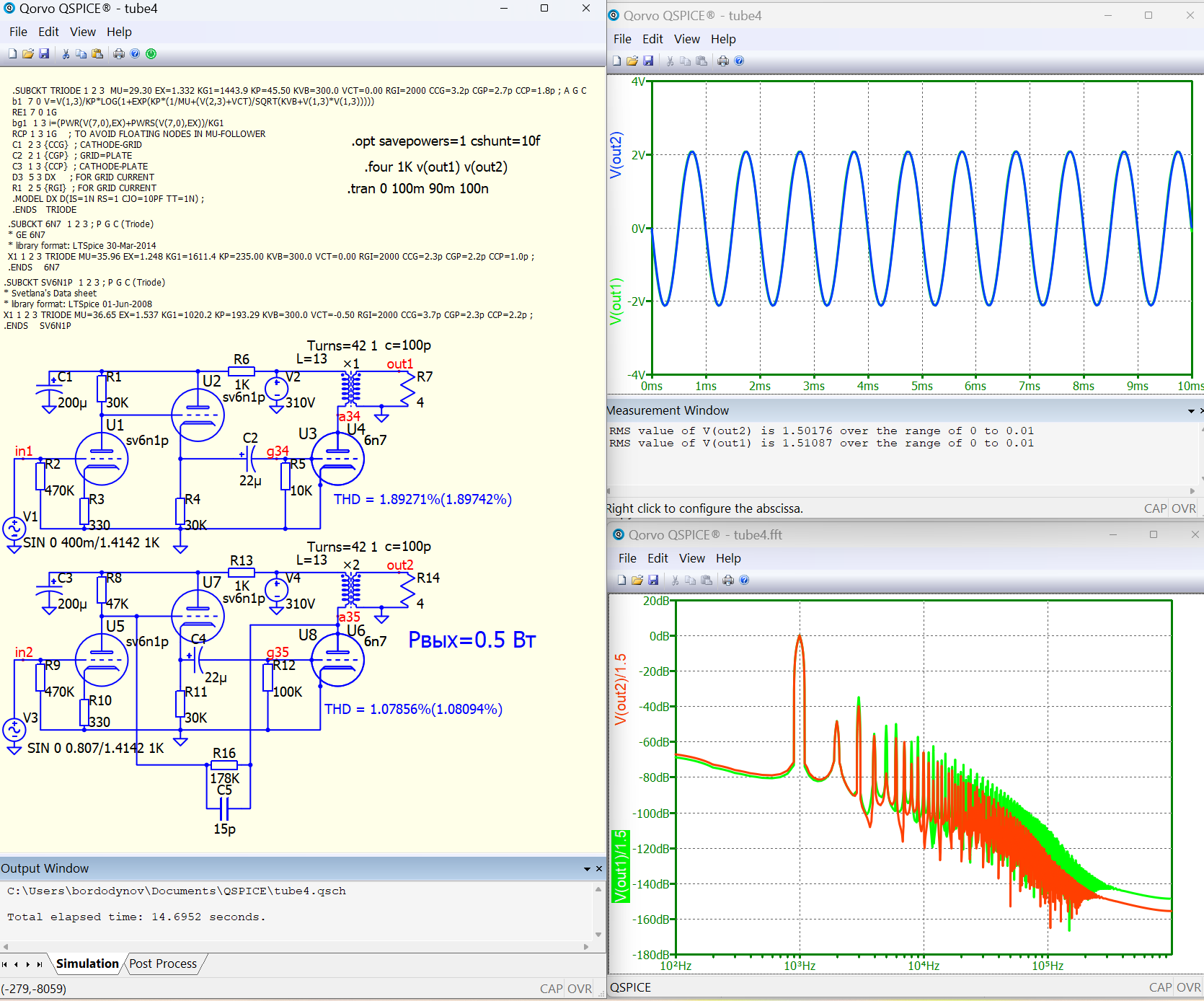
Резисторы 30к, 36к, 10к в цепи катодного повторителя и сеточной цепи 6н7с образуют достаточно сложную систему делителей по отношению к разным участкам схемы. Но главное - на сетке 6н7с образуется положительное смещение в 3,5В. Ток сетки составляет 3,5мА. Таким образом, значительно повышается ток анода 6н7с - до 53 мА, примерно. Это как раз то, что нам уже нужно! При максимальной выходной мощности - а на 4омах это 2,4Вт (!) суммарное смещение на сетке 6н7с становится примерно равным нулю, за счёт того, что создающееся напряжение (за счёт выпрямления сеточного тока на участке "диода" управляющая сетка-катод и соответствующего накопления заряда) на 10мкф всё же немного уменьшает положительное смещение. Там образом выходной каскад 6н7с работает в классе А2, с токами сетки в положительной полуволне. Это наиболее высоколинейный режим, фактически. Смотрите сами.
Мне предлагали изначально резистор в 100к. Я же его уменьшила, ради тока анода 6н7с. В результате рассеиваемая мощность на анодах под 15вт! По 7,5вт на анод. Это хорошо. Ибо лампы всегда лучше раскрываются в звучании при превышении режимов. Поэтому ток и напряжение лучше всегда держать повыше, как это возможно.
Обратите внимание как работает сеточный ток. И ещё обратите внимание на спектр гармоник - преобладают чётные! Это абсолютно маскирует уровень искажений. Звучание - чёткое, мягкое, чистое - проверено на практике. Завал на ВЧ отсутствует. На НЧ крайне незначителен и обусловлен не такими большими размерами и индуктивностью применённого выходного трансформатора (ТВЗ1-9 SE Light)
Сравните с вариантом схемы, где отсутствует резистор параллельно разделительному конденсатору.
Искажения на максимальной мощности значительно выше. А сама максимальная мощность, наоборот, ниже. Спектр гармоник хуже.
Существует ещё вариант схемы В. Пронина, где работает смещение на основе обратного тока сетки. За счёт мегаомных резисторов в цепи сетки.
Как всем понятно - даже не обсуждается. По параметрам она просто кошмарна, хоть и проста. Не знаю, имеет ли вообще какой-то смысл в её использовании.
В результате - данный усилитель крайне хороший получился. Единственный недостаток, пожалуй, не такое низкое выходное сопротивление. За счёт того, что внутренне сопротивление 6н7с высоко. Но в звучании это не ощущается. На мой взгляд, это самая лучшая и гениальная идея, относительно необычного лампового усилителя.
Высказывайте мнения и советы по поводу данного усилителя. Будет интересно.
P. S. Накал питается от аккумулятора.
Почему я решила сделать именно так?
1. Такого решения (А2, токи сетки, без гальваносвязанных каскадов, без разделительного трансформатора), выполненного на практике не встречается. Интересно же, и полезно для науки, - проверить, как это будет работать. Резистор параллельно межкаскадному конденсатору - гениально и просто. Однозначно заслуживает внимания. И проверки!
2. Если речь, на первых порах, заходит про ламповый SE - то это всегда топтание на месте, в схемах типа 6н2п+6п14п (тут не принципиально триод/пентод включение). А 6н7с - лампа вообще не распространённая, но интересно опять-таки её послушать. Что-то новое. Лампа то очень линейная на участках больших токов/напряжений. Не в пример многим. При этом хочется сохранить простоту конструкции. А схемы классических SE (с хоть каким-то отрицательным смещением) дают на ней смехотворную среднюю выходную мощность. И всё равно будет заход в зону сеточных токов, и с классическими межкаскадными RC-цепями будут искажения и плохой спектр гармоник. А тут - 2-2,5Вт - не проблема абсолютно. А ещё и в гармониках преобладают чётные. Более благозвучные, которые консонируют с основным тоном (а нечётные то диссонируют, хотя 3я гармоника не так странша, даёт даёт своё характерное звучание. Но вот 5я и т. д...) Смотрите графики в первом посте темы. Всё это ключевое.
3. Лампа линейная в дальней области, повторюсь, где высокий анодный ток и напряжение. Именно в области около небольшого положительного смещени. Фактически по ВАХ триод 6н7с здесь походит скорее не на пентод, как многие говорят, а на некое ультралинейное включение пентода. Вот такая особенная внутренняя конструкция данной лампы. Опять же - ключевое отличие от остальных.
Конструкцию мою можно дальше улучшать без проблем. Хочется слишком сильно придавить все гармоники - есть запас, можно попробовать ввести оос, увеличиваю усиление, например применением в первом каскаде половинки 6н2п. А КП остаётся на 6н1п, естественно.
Если так хочется гальваносвязанный катодный повторитель с сеткой 6н7с, то наиболее разумным мне тогда представляется схема по типу Лофтин-Уайт. В катод 6н7с нужно будет установить резистор соответствующий, мощный и большой, на котором будет падать напряжение вольт на 5 поменьше (будет смещение в +5 вольт), чем на катоде катодного повторителя, который непосредственно подсоединён к сетке 6н7с. Но потребуется большое напряжение источника питания. И теряем катод на земле. Теперь в его цепи резистор.
Возможно хорошим решением будет использование токовых ламп с низким анодным напряжением перед 6н7с тогда. Или уж повторителя на транзисторе. Вот действительно, куда дорожка выведет :)
Я решила взять чистый А класс. Естественно, поскольку мы делаем однотактный усилитель - то соединеняем триоды параллельно. Однако, если использовать какое либо отрицательное смещение, либо же нулевое - ток анода весьма мал. В связи с чем выходная мощность маленькая. К тому же возникают проблемы с искажением. Вариант нулевого смещения не так плох, но не такой уж маленький ток сетки приводит к эффекту сеточного автосмещения (максимальная выходная мощность не доходит даже 1 ватта, а смещение в результате получается в районе минус 5 вольт), если на входе стоит RC цепь. А она будет стоять, так как это наиболее простой вариант, в отличие от громоздкого и сложного в настройке двухполярного питания, или межкаскадного трансформатора, что требуется для связи выходного каскада на 6н7с с драйверов на катодном повторителе. Надо бы увеличить ток анода 6н7с и постараться уменьшить эффект ёмкостного смещения. Решение найдено!
Кстати, вид конденсатор здесь важен. Хорошего качества линейный МБГЧ обеспечивает неискаженное звучание.
Драйвер - суммарный каскад общий катод + общий анод на 6н1п. На выходе фактически катодный повторитель, который обеспечивает хороший запас тока и линейность. Небольшая местная оос (за счёт резистора в катоде 6н1п примерно равного 1/S) в первом входном усиливающем каскаде даёт некоторую линеаризацию характеристики. А вот дальше всё достаточно просто. Катод 6н7с на земле. RC цепь из конденсатора на 10мкф и 10к резистора дополняется ещё одним, ключевым (!), резистором в 36 кОм - параллельно межкаскадному конденсатору. Там образом устанавливается следующий режим.
Резисторы 30к, 36к, 10к в цепи катодного повторителя и сеточной цепи 6н7с образуют достаточно сложную систему делителей по отношению к разным участкам схемы. Но главное - на сетке 6н7с образуется положительное смещение в 3,5В. Ток сетки составляет 3,5мА. Таким образом, значительно повышается ток анода 6н7с - до 53 мА, примерно. Это как раз то, что нам уже нужно! При максимальной выходной мощности - а на 4омах это 2,4Вт (!) суммарное смещение на сетке 6н7с становится примерно равным нулю, за счёт того, что создающееся напряжение (за счёт выпрямления сеточного тока на участке "диода" управляющая сетка-катод и соответствующего накопления заряда) на 10мкф всё же немного уменьшает положительное смещение. Там образом выходной каскад 6н7с работает в классе А2, с токами сетки в положительной полуволне. Это наиболее высоколинейный режим, фактически. Смотрите сами.
Мне предлагали изначально резистор в 100к. Я же его уменьшила, ради тока анода 6н7с. В результате рассеиваемая мощность на анодах под 15вт! По 7,5вт на анод. Это хорошо. Ибо лампы всегда лучше раскрываются в звучании при превышении режимов. Поэтому ток и напряжение лучше всегда держать повыше, как это возможно.
Обратите внимание как работает сеточный ток. И ещё обратите внимание на спектр гармоник - преобладают чётные! Это абсолютно маскирует уровень искажений. Звучание - чёткое, мягкое, чистое - проверено на практике. Завал на ВЧ отсутствует. На НЧ крайне незначителен и обусловлен не такими большими размерами и индуктивностью применённого выходного трансформатора (ТВЗ1-9 SE Light)
Сравните с вариантом схемы, где отсутствует резистор параллельно разделительному конденсатору.
Искажения на максимальной мощности значительно выше. А сама максимальная мощность, наоборот, ниже. Спектр гармоник хуже.
Существует ещё вариант схемы В. Пронина, где работает смещение на основе обратного тока сетки. За счёт мегаомных резисторов в цепи сетки.
Как всем понятно - даже не обсуждается. По параметрам она просто кошмарна, хоть и проста. Не знаю, имеет ли вообще какой-то смысл в её использовании.
В результате - данный усилитель крайне хороший получился. Единственный недостаток, пожалуй, не такое низкое выходное сопротивление. За счёт того, что внутренне сопротивление 6н7с высоко. Но в звучании это не ощущается. На мой взгляд, это самая лучшая и гениальная идея, относительно необычного лампового усилителя.
Высказывайте мнения и советы по поводу данного усилителя. Будет интересно.
P. S. Накал питается от аккумулятора.
Почему я решила сделать именно так?
1. Такого решения (А2, токи сетки, без гальваносвязанных каскадов, без разделительного трансформатора), выполненного на практике не встречается. Интересно же, и полезно для науки, - проверить, как это будет работать. Резистор параллельно межкаскадному конденсатору - гениально и просто. Однозначно заслуживает внимания. И проверки!
2. Если речь, на первых порах, заходит про ламповый SE - то это всегда топтание на месте, в схемах типа 6н2п+6п14п (тут не принципиально триод/пентод включение). А 6н7с - лампа вообще не распространённая, но интересно опять-таки её послушать. Что-то новое. Лампа то очень линейная на участках больших токов/напряжений. Не в пример многим. При этом хочется сохранить простоту конструкции. А схемы классических SE (с хоть каким-то отрицательным смещением) дают на ней смехотворную среднюю выходную мощность. И всё равно будет заход в зону сеточных токов, и с классическими межкаскадными RC-цепями будут искажения и плохой спектр гармоник. А тут - 2-2,5Вт - не проблема абсолютно. А ещё и в гармониках преобладают чётные. Более благозвучные, которые консонируют с основным тоном (а нечётные то диссонируют, хотя 3я гармоника не так странша, даёт даёт своё характерное звучание. Но вот 5я и т. д...) Смотрите графики в первом посте темы. Всё это ключевое.
3. Лампа линейная в дальней области, повторюсь, где высокий анодный ток и напряжение. Именно в области около небольшого положительного смещени. Фактически по ВАХ триод 6н7с здесь походит скорее не на пентод, как многие говорят, а на некое ультралинейное включение пентода. Вот такая особенная внутренняя конструкция данной лампы. Опять же - ключевое отличие от остальных.
Конструкцию мою можно дальше улучшать без проблем. Хочется слишком сильно придавить все гармоники - есть запас, можно попробовать ввести оос, увеличиваю усиление, например применением в первом каскаде половинки 6н2п. А КП остаётся на 6н1п, естественно.
Если так хочется гальваносвязанный катодный повторитель с сеткой 6н7с, то наиболее разумным мне тогда представляется схема по типу Лофтин-Уайт. В катод 6н7с нужно будет установить резистор соответствующий, мощный и большой, на котором будет падать напряжение вольт на 5 поменьше (будет смещение в +5 вольт), чем на катоде катодного повторителя, который непосредственно подсоединён к сетке 6н7с. Но потребуется большое напряжение источника питания. И теряем катод на земле. Теперь в его цепи резистор.
Возможно хорошим решением будет использование токовых ламп с низким анодным напряжением перед 6н7с тогда. Или уж повторителя на транзисторе. Вот действительно, куда дорожка выведет :)
_________________
Тот, кого любит душа моя - прекрасный рыцарь, который сам не знает, насколько сильно я могу его любить.
...wenn es weniger als unendlich ist, fügen sie einfach eine weitere hinzu...
ᚾᛇᛞᛇᛚᛁᛗᚨᛃ
Тот, кого любит душа моя - прекрасный рыцарь, который сам не знает, насколько сильно я могу его любить.
...wenn es weniger als unendlich ist, fügen sie einfach eine weitere hinzu...
ᚾᛇᛞᛇᛚᛁᛗᚨᛃ
-
Не в сети
- Сообщения: 22
- Зарегистрирован: Чт фев 05, 2026 11:03 pm
- Город: Москва и М.О.
Однотактный класса А2
Если замените "слепые" превьюшки картинок с радиокота нормальными картинками - можно будет почитать.
Хотя - "жемчужин" в тексте уже насыпано от души.
Хотя - "жемчужин" в тексте уже насыпано от души.
-
Не в сети
- Сообщения: 10
- Зарегистрирован: Сб мар 07, 2026 2:50 pm
- Город: Калининск
Однотактный класса А2
Я думала открывается. Сейчас заменю. На всех форумах всегда максимально кривой родной хостинг... Ещё и изображения по одному вставлять, максимально трудно 
Последний раз редактировалось Королева Вс мар 15, 2026 2:32 pm, всего редактировалось 1 раз.
_________________
Тот, кого любит душа моя - прекрасный рыцарь, который сам не знает, насколько сильно я могу его любить.
...wenn es weniger als unendlich ist, fügen sie einfach eine weitere hinzu...
ᚾᛇᛞᛇᛚᛁᛗᚨᛃ
Тот, кого любит душа моя - прекрасный рыцарь, который сам не знает, насколько сильно я могу его любить.
...wenn es weniger als unendlich ist, fügen sie einfach eine weitere hinzu...
ᚾᛇᛞᛇᛚᛁᛗᚨᛃ
-
Не в сети
- Сообщения: 10
- Зарегистрирован: Сб мар 07, 2026 2:50 pm
- Город: Калининск
Однотактный класса А2
_________________
Тот, кого любит душа моя - прекрасный рыцарь, который сам не знает, насколько сильно я могу его любить.
...wenn es weniger als unendlich ist, fügen sie einfach eine weitere hinzu...
ᚾᛇᛞᛇᛚᛁᛗᚨᛃ
Тот, кого любит душа моя - прекрасный рыцарь, который сам не знает, насколько сильно я могу его любить.
...wenn es weniger als unendlich ist, fügen sie einfach eine weitere hinzu...
ᚾᛇᛞᛇᛚᛁᛗᚨᛃ
-
Не в сети
- Сообщения: 10
- Зарегистрирован: Сб мар 07, 2026 2:50 pm
- Город: Калининск
Однотактный класса А2
а что не так?
_________________
Тот, кого любит душа моя - прекрасный рыцарь, который сам не знает, насколько сильно я могу его любить.
...wenn es weniger als unendlich ist, fügen sie einfach eine weitere hinzu...
ᚾᛇᛞᛇᛚᛁᛗᚨᛃ
Тот, кого любит душа моя - прекрасный рыцарь, который сам не знает, насколько сильно я могу его любить.
...wenn es weniger als unendlich ist, fügen sie einfach eine weitere hinzu...
ᚾᛇᛞᛇᛚᛁᛗᚨᛃ
-
Не в сети
- Сообщения: 45
- Зарегистрирован: Ср янв 28, 2026 8:36 pm
- Город: Москва
Однотактный класса А2
Рекомендовал бы вам сменить цвет изоленты на синий и к вам потянуться люди...
-
Не в сети
- Сообщения: 19
- Зарегистрирован: Ср янв 28, 2026 11:21 am
- Город: Челябинск
Однотактный класса А2
На дзене эта х...ня еще прокатит.
Ссыль на оригинал даже вставлять не буду.
С русским языком и с плагиатом что-то не так.
Ссыль на оригинал даже вставлять не буду.
_________________
Работаю посменно, отвечаю с задержкой.
Вконцеконцовсредиконцовнайдешьконецтынаконец.
Работаю посменно, отвечаю с задержкой.
Вконцеконцовсредиконцовнайдешьконецтынаконец.
-
Не в сети
- Сообщения: 10
- Зарегистрирован: Сб мар 07, 2026 2:50 pm
- Город: Калининск
Однотактный класса А2
потому что это моё. Оригинал. А вы несёте бред какой-то сейчас
_________________
Тот, кого любит душа моя - прекрасный рыцарь, который сам не знает, насколько сильно я могу его любить.
...wenn es weniger als unendlich ist, fügen sie einfach eine weitere hinzu...
ᚾᛇᛞᛇᛚᛁᛗᚨᛃ
Тот, кого любит душа моя - прекрасный рыцарь, который сам не знает, насколько сильно я могу его любить.
...wenn es weniger als unendlich ist, fügen sie einfach eine weitere hinzu...
ᚾᛇᛞᛇᛚᛁᛗᚨᛃ
-
Не в сети
- Сообщения: 24
- Зарегистрирован: Вт фев 10, 2026 8:14 pm
- Город: Саратов
Однотактный класса А2
А где Дмитрий Олегович? Он на новом форуме есть?
-
Не в сети
- Сообщения: 143
- Зарегистрирован: Пн фев 02, 2026 4:56 pm
- Город: Столица Сибири
Однотактный класса А2
Хо-хо... вы и сюда пришли. Что-ж вы везде женским полом представляетесь?
Тут вы уже КОРОЛЕВА...
Везде дощечки с изолентой... поймите наконец, собрать (спаять) любую схему каждая обезьяна может на шасси. Если вы считаете свои схемы отличными, доведите усилитель до конца. Тогда будет на что посмотреть.
Вся трудность в готовом изделии. Это самое трудное и очень опасное... чтоб не отдавало самодельщиной.
Тут вы уже КОРОЛЕВА...
Везде дощечки с изолентой... поймите наконец, собрать (спаять) любую схему каждая обезьяна может на шасси. Если вы считаете свои схемы отличными, доведите усилитель до конца. Тогда будет на что посмотреть.
Вся трудность в готовом изделии. Это самое трудное и очень опасное... чтоб не отдавало самодельщиной.
-
Не в сети
- Сообщения: 11
- Зарегистрирован: Сб янв 31, 2026 2:00 pm
- Город: Москва
Однотактный класса А2
Тут и без Дмитрия Олеговича понятно, после слов "6Н7С уникальная в своём роде лампа.; по 53мА на аноде" - это очередная клиника...
-
Не в сети
- Сообщения: 10
- Зарегистрирован: Сб мар 07, 2026 2:50 pm
- Город: Калининск
Однотактный класса А2
а что так? Работает же. А от вас слова, бла-бла
_________________
Тот, кого любит душа моя - прекрасный рыцарь, который сам не знает, насколько сильно я могу его любить.
...wenn es weniger als unendlich ist, fügen sie einfach eine weitere hinzu...
ᚾᛇᛞᛇᛚᛁᛗᚨᛃ
Тот, кого любит душа моя - прекрасный рыцарь, который сам не знает, насколько сильно я могу его любить.
...wenn es weniger als unendlich ist, fügen sie einfach eine weitere hinzu...
ᚾᛇᛞᛇᛚᛁᛗᚨᛃ
-
Не в сети
- Сообщения: 11
- Зарегистрирован: Сб янв 31, 2026 2:00 pm
- Город: Москва
-
Не в сети
- Сообщения: 10
- Зарегистрирован: Сб мар 07, 2026 2:50 pm
- Город: Калининск
Однотактный класса А2
И вот так всегда
Нет бы схемотехнику здраво обдумать мою...
Нет бы схемотехнику здраво обдумать мою...
_________________
Тот, кого любит душа моя - прекрасный рыцарь, который сам не знает, насколько сильно я могу его любить.
...wenn es weniger als unendlich ist, fügen sie einfach eine weitere hinzu...
ᚾᛇᛞᛇᛚᛁᛗᚨᛃ
Тот, кого любит душа моя - прекрасный рыцарь, который сам не знает, насколько сильно я могу его любить.
...wenn es weniger als unendlich ist, fügen sie einfach eine weitere hinzu...
ᚾᛇᛞᛇᛚᛁᛗᚨᛃ
-
Не в сети
- Сообщения: 10
- Зарегистрирован: Сб мар 07, 2026 2:50 pm
- Город: Калининск
Однотактный класса А2
Ведь нормальное схемотехническое решение предложила!
_________________
Тот, кого любит душа моя - прекрасный рыцарь, который сам не знает, насколько сильно я могу его любить.
...wenn es weniger als unendlich ist, fügen sie einfach eine weitere hinzu...
ᚾᛇᛞᛇᛚᛁᛗᚨᛃ
Тот, кого любит душа моя - прекрасный рыцарь, который сам не знает, насколько сильно я могу его любить.
...wenn es weniger als unendlich ist, fügen sie einfach eine weitere hinzu...
ᚾᛇᛞᛇᛚᛁᛗᚨᛃ
-
Не в сети
- Сообщения: 10
- Зарегистрирован: Сб мар 07, 2026 2:50 pm
- Город: Калининск
Однотактный класса А2
Неужели никто не хочет высказаться?
_________________
Тот, кого любит душа моя - прекрасный рыцарь, который сам не знает, насколько сильно я могу его любить.
...wenn es weniger als unendlich ist, fügen sie einfach eine weitere hinzu...
ᚾᛇᛞᛇᛚᛁᛗᚨᛃ
Тот, кого любит душа моя - прекрасный рыцарь, который сам не знает, насколько сильно я могу его любить.
...wenn es weniger als unendlich ist, fügen sie einfach eine weitere hinzu...
ᚾᛇᛞᛇᛚᛁᛗᚨᛃ
-
Не в сети
- Сообщения: 53
- Зарегистрирован: Сб фев 07, 2026 8:38 am
- Город: Красноармейск МО
Однотактный класса А2
Попробуйте вместо 6Н7С лампу помощнее - 6Н5С (6Н13С), она линейностью в лучшую сторону отличается! А вот конденсатор МБГЧ впараллель резистору, задающему смещение, многие и уже давно применяют... И почему косвенный накал от аккумуляторов?
