Китайский клон Марантз 7 пред.усил.
- Автор
- Сообщение
-
Не в сети
- Сообщения: 11
- Зарегистрирован: Вт мар 03, 2026 11:08 am
- Город: surgut
Китайский клон Марантз 7 пред.усил.
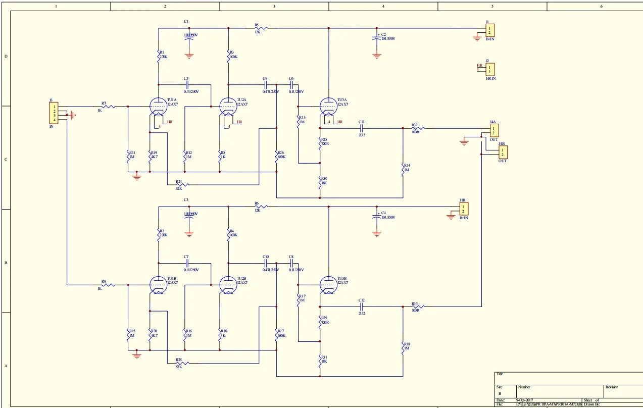
ДОбрый день. Тем кто хорошо разбирается в ламповых усилителях.Ответ нужен по существу, без лишнего трепа.
Решил на досуге собрать китайский клон ПУ на базе Marantz 7C. Оригинальную схему прилагаю китайскую схему прилагаю.
Основная архитектура сохранена. Изменены кое-какие номиналы.И вот основной затык в том что в оригинальной схеме между 2 и 3 лампой стоит рег.тембра, для этого и нужна 3 лампа, приподнять уровень сигнала после ослабления на рег.тембра.
Ориг.схема
лишние каскады удалил,что бы не отвлекали.Заработала сразу, решил замерить напр на точках и вот на 3 лампе не бьются совсем, если на 2 первых как бы в рамках +\- 3 вольта, то на 3 что-то не так.
У меня на 3 лампе на сетке 12 вольт, по бумаге с серв.мануал должно быть 0.Почему полез мерить точки.Заметил что по разному звучат каналы, как бы не плохо но тембр разный.Замерил и пока что зацепился за это. Поскольку тембр отличаются в НЧ диапазоне подсовывал сигнал с генератора 30 и 63 Гц. На 3 лампе синус кривой, если после первых двух красивый и почти как в учебнике, то после 3 лапы синус но не красивый, како-то лохматый и не очень ровный, хотя на сетку приходит нормальный при изменении уровня сигнала форму не меняет. По факту схему немного переделал,поменял конд. как в ориг. схеме.Добавил рег громк и бал.и регулятор уровня выхода. Все остальное как у китайцев. ТО что получилось у меня приложил схему.
Готов выслушать все советы. Где я накосячил и что не так сделал.
Решил на досуге собрать китайский клон ПУ на базе Marantz 7C. Оригинальную схему прилагаю китайскую схему прилагаю.
Основная архитектура сохранена. Изменены кое-какие номиналы.И вот основной затык в том что в оригинальной схеме между 2 и 3 лампой стоит рег.тембра, для этого и нужна 3 лампа, приподнять уровень сигнала после ослабления на рег.тембра.
Ориг.схема
лишние каскады удалил,что бы не отвлекали.Заработала сразу, решил замерить напр на точках и вот на 3 лампе не бьются совсем, если на 2 первых как бы в рамках +\- 3 вольта, то на 3 что-то не так.
У меня на 3 лампе на сетке 12 вольт, по бумаге с серв.мануал должно быть 0.Почему полез мерить точки.Заметил что по разному звучат каналы, как бы не плохо но тембр разный.Замерил и пока что зацепился за это. Поскольку тембр отличаются в НЧ диапазоне подсовывал сигнал с генератора 30 и 63 Гц. На 3 лампе синус кривой, если после первых двух красивый и почти как в учебнике, то после 3 лапы синус но не красивый, како-то лохматый и не очень ровный, хотя на сетку приходит нормальный при изменении уровня сигнала форму не меняет. По факту схему немного переделал,поменял конд. как в ориг. схеме.Добавил рег громк и бал.и регулятор уровня выхода. Все остальное как у китайцев. ТО что получилось у меня приложил схему.
Готов выслушать все советы. Где я накосячил и что не так сделал.
-
В сети
- Сообщения: 66
- Зарегистрирован: Вт фев 10, 2026 10:40 am
- Город: Елец
Китайский клон Марантз 7 пред.усил.
По вашей схеме в точке соединения R4 R6 R12 надо добавить электролитический конденсатор.
-
Не в сети
- Сообщения: 11
- Зарегистрирован: Сб янв 31, 2026 1:08 am
- Город: Москва
Китайский клон Марантз 7 пред.усил.
Если накал постоянным напряжением, то очень сильное подозрение, что неправильная распайка ног третьей лампы и на сетку подано накальное напряжение.
И это... третья лампа не усиливает по напряжению. Это катодный повторитель, поэтому он не приподнимает уровень. Он только обеспечивает своим высоким входным сопротивлением необходимую высокоомную нагрузку для регулятора тембра. Ну и более низкое выходное сопротивление для последующего УМ.
В исходной схема Маранца регулятор тембра активный. Он включен в цепь ООС первых двух каскадов. Но, естественно, он тоже понижает уровень сигнала на середине диапазона. Удалив цепи регулятора тембра из цепи ООС мы получим более высокое выходное напряжение сигнала. Даже больше чем надо. Там и одного первого каскада хватит вместе с выходным катодным повторителем. И дополнительный регулятор выхода не понадобится.
Китайцы как всегда восхищают своей душевной простотой помноженной на хитрожопость. Содрать-то содрали, но мозг не подключили. Хотя если оттолкнуться от хитрожопости, то мозг подключили и дополнительные деньги за лишний каскад поимели.
И это... третья лампа не усиливает по напряжению. Это катодный повторитель, поэтому он не приподнимает уровень. Он только обеспечивает своим высоким входным сопротивлением необходимую высокоомную нагрузку для регулятора тембра. Ну и более низкое выходное сопротивление для последующего УМ.
В исходной схема Маранца регулятор тембра активный. Он включен в цепь ООС первых двух каскадов. Но, естественно, он тоже понижает уровень сигнала на середине диапазона. Удалив цепи регулятора тембра из цепи ООС мы получим более высокое выходное напряжение сигнала. Даже больше чем надо. Там и одного первого каскада хватит вместе с выходным катодным повторителем. И дополнительный регулятор выхода не понадобится.
Китайцы как всегда восхищают своей душевной простотой помноженной на хитрожопость. Содрать-то содрали, но мозг не подключили. Хотя если оттолкнуться от хитрожопости, то мозг подключили и дополнительные деньги за лишний каскад поимели.
-
Не в сети
- Сообщения: 128
- Зарегистрирован: Пт фев 06, 2026 4:00 am
- Город: Челябинск
Китайский клон Марантз 7 пред.усил.
ОФФ. А у нас тоже обман на обмане. Так что на китайцев пенять нечего.
-
Не в сети
- Сообщения: 104
- Зарегистрирован: Вс фев 01, 2026 2:06 pm
- Город: Красноярский край. г Канск
Китайский клон Марантз 7 пред.усил.
Кто Вас обманул?Sulphur писал(а): Пт мар 20, 2026 6:55 am ОФФ. А у нас тоже обман на обмане. Так что на китайцев пенять нечего.
_________________
Титаник построили профессионалы, ковчег построил любитель.
Титаник построили профессионалы, ковчег построил любитель.
-
В сети
- Сообщения: 66
- Зарегистрирован: Вт фев 10, 2026 10:40 am
- Город: Елец
Китайский клон Марантз 7 пред.усил.
Кто Вас обманул?
Производители отечественной электроники.(телефоны,планшеты,ноутбуки и т.д.)
-
Не в сети
- Сообщения: 11
- Зарегистрирован: Вт мар 03, 2026 11:08 am
- Город: surgut
Китайский клон Марантз 7 пред.усил.
Я это и хотел сказать, что для тембра она и нужна. Знаю что после 2 лампы сигнал норм. Брал его на вход усил. Но что-то хочется докопаться до истины, да руку поднабить.Это 3 я ламповая конструкция. Лапы прощают кое-какие ошибки в монтаже.Valery_C писал(а): Чт мар 19, 2026 11:10 pm И это... третья лампа не усиливает по напряжению. Это катодный повторитель, поэтому он не приподнимает уровень.
-
Не в сети
- Сообщения: 11
- Зарегистрирован: Вт мар 03, 2026 11:08 am
- Город: surgut
Китайский клон Марантз 7 пред.усил.
Спасибочки всем. На выходных проверю все советы.Отпишусь.
Так-то звук норм. Но вот разность тембра в канал пробуждает во мне не "здоровый" интерес.
Главное что бы правильно определил источник различия тембра в канал. Так-то перевернул весь не бог весь какой звуковой тракт, вроде все таки он. Но тут как говорится время покажет.
Всем спасибо.
Так-то звук норм. Но вот разность тембра в канал пробуждает во мне не "здоровый" интерес.
Главное что бы правильно определил источник различия тембра в канал. Так-то перевернул весь не бог весь какой звуковой тракт, вроде все таки он. Но тут как говорится время покажет.
Всем спасибо.
-
Не в сети
- Сообщения: 11
- Зарегистрирован: Вт мар 03, 2026 11:08 am
- Город: surgut
Китайский клон Марантз 7 пред.усил.
К стати этот конструктор не очень дорогой. Брал по тем временам 2 300 со всеми железками но без ламп.Можно было взять конечно одну плату, но подумав решил взять без ламп(лампы были в наличии).Комплектовать его много времени ушлобы да цена думаю была не намного меньше. Так купил, собрал, погонял и руки зачесались, а что если приблизить к аналогу. Одним словом ламповое творчество засосало. Не знаю на долго ли. 
-
Не в сети
- Сообщения: 128
- Зарегистрирован: Пт фев 06, 2026 4:00 am
- Город: Челябинск
Китайский клон Марантз 7 пред.усил.
Владимир Бэнэдэк, medtehnik, я в общем говорю, а не про конкретную сферу.
